安徽省优秀中等职业学校(A类) 国家中等职业教育改革发展示范学校
0555-8226038
maslgxx@126.com
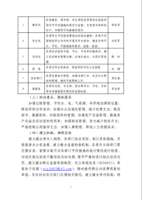
通知公告
校园新闻
信息公示
工作计划
领导讲话
学校文件
政务公开
教学之窗
教育信息化
教研动态
专业部园地
精品课程
课题研究
技能大赛
职业教育实践活动
实训动态
对外培训
技能鉴定
校企合作
制度建设
表彰奖励
校园活动
班级建设
心理教育
班主任风采
安全教育
安保动态
李莉名班主任工作室
招生信息
工作安排
顶岗实习
就业信息
组织建设
校园文化
党风廉政
团旗飘飘
活动通知
学习贯彻党的二十大精神
汽车职教集团
学生资助
健康常识
绿色校园
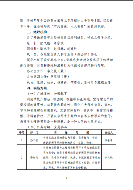
当前位置: 首页 > 校园资讯 > 学校文件
2015-01-04 作者: 浏览量:
2025
06/09
马鞍山理工学校就招生宣传广...
06/05
一、项目编号:ZXSZCG-2025-0...
05/30
一、项目编号:AHTC-5-202508...
马鞍山理工学校拟对以下项目...